Достижения российских учёных в 2023 году
В завершение года команда CoLab.ws собрала 40 лучших статей, опубликованных российскими авторами в высокорейтинговых журналах за прошедший год. В подборке не учитывались обзорные статьи. Выбор сделан по предпочтениям редакции.
1. Targeted depletion of TRBV9+ T cells as immunotherapy in a patient with ankylosing spondylitis
Nature Medicine (IF = 82.9)
Ученые из ИБХ РАН, РНИМУ им. Н.И. Пирогова и Сколтеха изучили уничтожение TRBV9+ Т-клеток и достижение ремиссии при Болезни Бехтерева путем анти-TRBV9+ терапии. В статье рассказывается о пациенте, который благодаря данному лечению находится в стабильной ремиссии в течение четырех лет. Авторы статьи также отмечают, что терапия анти-TRBV9+ может найти применение при других заболеваниях, связанных с HLA-B27, таких как псориатический артрит, острый передний увеит, ювенильный идиопатический артрит и болезнь Крона.
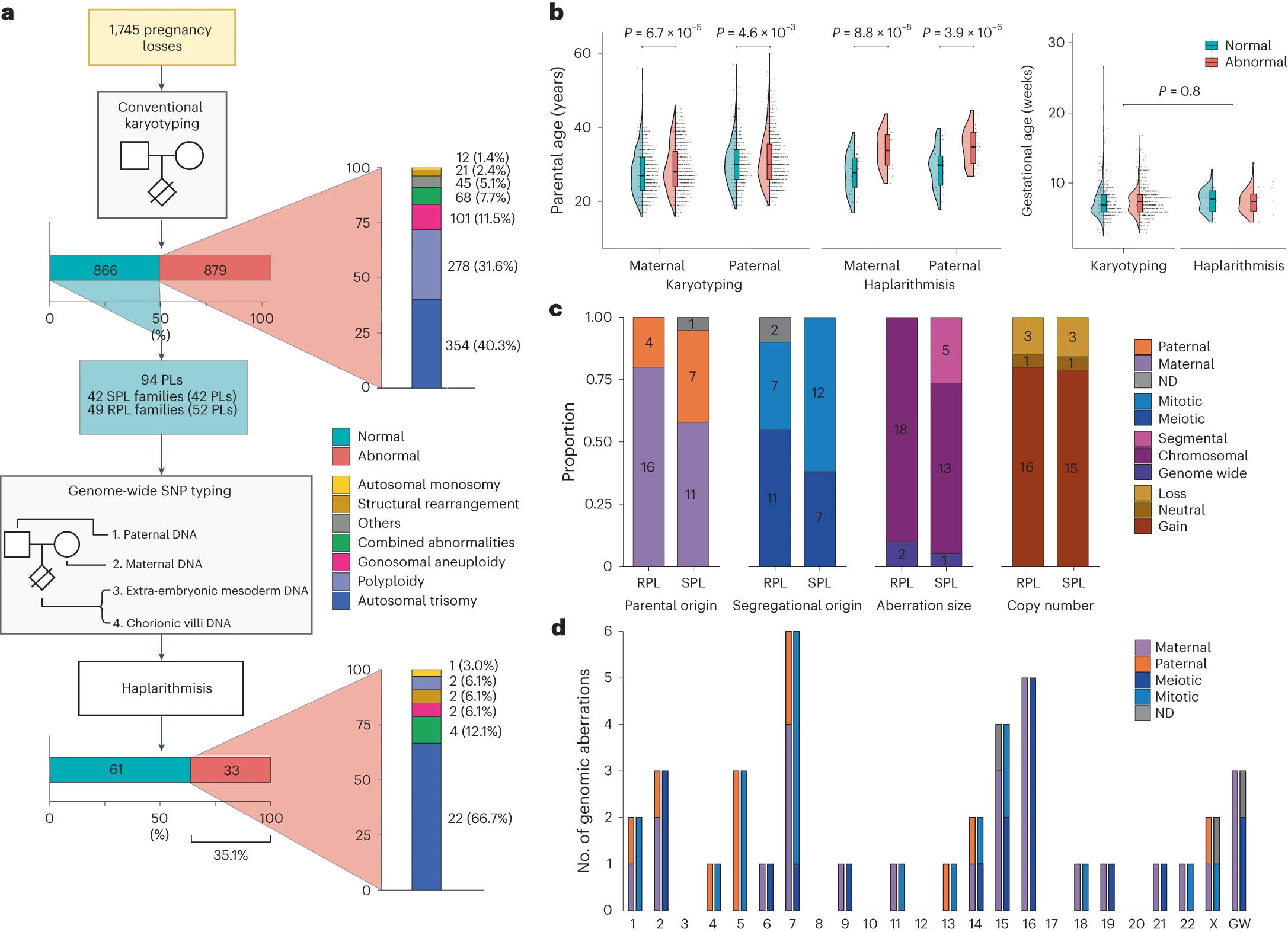
2. Prevalence of chromosomal alterations in first-trimester spontaneous pregnancy loss
Nature Medicine (IF = 82.9)

Исследование потери беременности выявило связь с хромосомными аномалиями и возрастом родителей, обнаружены новые хромосомные аберрации в экстраэмбриональной мезодерме. Эти результаты, полученные учеными из Томского НИМЦ РАН с иностранными коллегами, подчеркивают важность детального изучения генетических аномалий с целью улучшения лечения подобных случаев.
3. General cross-coupling reactions with adaptive dynamic homogeneous catalysis
Nature (IF = 69.50)

В рамках международного российско-германского проекта показано, что простейшие соли никеля в присутствии фотоактивной добавки и при облучении видимым светом формируют адаптивную динамическую каталитическую систему, подстраивающуюся под конкретный субстрат.
4. Accurate isoform discovery with IsoQuant using long reads
Nature Biotechnology (IF = 46.9)

Ученые разработали IsoQuant, вычислительный инструмент, использующий графы интронов, для точной реконструкции транскриптов из новых геномов секвенированием РНК, включая обнаружение новых транскриптов и снижение ложноположительных результатов.
5. Terahertz cyclotron emission from two-dimensional Dirac fermions
Nature Photonics (IF = 35)

Российские учёные совместно с коллегами из Франции и Чехии исследовали возможность реализации лазеров Ландау, перестраиваемых в терагерцовом диапазоне частот, с использованием квантовых ям HgTe.
Advanced Materials (IF = 29)

Ученые из ИНХ СО РАН и НИОХ СО РАН совместно с китайскими коллегами создали хиральные Mn(II)-органические спиральные полимеры с длительной циркулярно-поляризованной люминесценцией (ЦПЛ) и высокой стабильностью.
7. Sub-terahertz/terahertz electron resonances in hard ferrimagnets
Materials Today (IF = 24.2)

Ученые МГУ, МФТИ, МИСиС и Курчатовского института обнаружили способность давно известного феррита кобальта взаимодействовать с высокочастотным терагерцовым электромагнитным излучением.
8. Quantum-tunneling-mediated synthesis of prebiotic chelation agents in interstellar analog ices
Chem (IF = 23.5)

Исследование коллектива учёных из Самарского университета и их американских коллег показало, что в холодных межзвездных средах возможны низкотемпературные пути образования пребиотических хелатирующих агентов, которые могли обеспечивать ионный транспорт в ранних клетках на Земле.
Applied Catalysis B: Environmental (IF = 22.1)

Учёными из ИК СО РАН и НГУ разработан новый подход к синтезу композитных подложек для катализаторов гидрообессеривания. Использование мультистеночных углеродных нанотрубок с кристаллитами алюминия и наночастицами Fe2Co позволило увеличить дисперсность катализаторов и эффективность протекаемых реакций.
Applied Catalysis B: Environmental (IF = 22.1)

Ученые ИНХС РАН и ЮФУ совместно с европейскими коллегами впервые изучили фазовый состав гидратированного оксида рутения, образующегося при селективном гидрировании био-масел в мягких условиях.
Applied Catalysis B: Environmental (IF = 22.1)

Исследователями из РГУ имени И. М. Губкина и Ирана разработан ряд каталитически активных сорбентов на основе никеля. Изучены закономерности их эффективности и селективности в процессах обессеривания и гидрирования в зависимости от состава и размера активных частиц.
12. Activity and selectivity descriptors for iron carbides in CO2 hydrogenation
Applied Catalysis B: Environmental (IF = 22.1)

Совместно с немецкими коллегами учёные из Москвы и Новосибирска исследовали влияние морфологии оксида железа, используемого в качестве катализатора гидрирования CO2. Показано, что ключевыми характеристиками являются способность к восстановлению и планарные дефекты, определяющие образование интермедиатов в процессе гидрирования.
Nature Chemistry (IF = 21.8)

Руководитель направления «Нанобиомедицина» Университета «Сириус», заведующий лабораторией МФТИ Максим Никитин предложил совершенно новую концепцию того, как может храниться и реализовываться информация, заключенная в ДНК.
International Journal of Information Management (IF = 21)
Предложена математическая модель "идеального заказа" для оценки логистики поставок и надёжности поставщиков. Модели основаны на аналитическом подходе с использованием дискретных распределений случайных величин и могут быть использованы для оценки эффективности различных операционных подходов, а также улучшения надежности процесса поставок и выполнения заказов.
Energy Storage Materials (IF = 20.4)

Российскими исследователями совместно с китайскими коллегами была построена модель электрохимико-механического разрушения твердотельного электролита в литий-металлическом аккумуляторе, основанная на базовой механике повреждения сплошной среды и классической электрохимической кинетике. Показано, что происходит не только распространение повреждений от дефектной поверхности раздела к объему твердотельного электролита, но и межфазный распад твердотельного электролита. Так, в статье показано, что для предотвращения выхода из строя твердотельного электролита и увеличения срока службы литий-металлических аккумуляторов необходимо усиливать как поверхность, так и объём твердотельного электролита.
16. Observation of nonlinear disclination states
Light: Science and Applications (IF = 19.4)

Коллектив исследователей из Москвы совместно с соавторами из Китая показал, что контролируемые деформации, представленные в периодических структурах, могут привести к появлению дисклинаций и положить начало созданию топологических изоляторов высшего порядка с разнообразными выраженными вращательными симметриями, которые до сих пор наблюдались только в линейных режимах. В публикации сообщается об экспериментальном наблюдении состояний нелинейной фотонной дисклинации в волноводных решетках с пятиугольными или семиугольными дисклинационными ядрами, вписанными в прозрачную оптическую среду с использованием метода записи fs-лазером. Показано, что нелинейные дисклинационные состояния могут быть эффективно возбуждены гауссовыми пучками, но только в том случае, если они сфокусированы в волноводах, принадлежащих ядру дисклинации, где находятся такие топологические состояния. Результаты, представленные коллективом российских и китайских учёных актуальны для исследований конденсата Бозе-Эйнштейна и поляритоны, где могут создаваться потенциалы с дисклинациями.
17. All-optical generation of static electric field in a single metal-semiconductor nanoantenna
Light: Science and Applications (IF = 19.4)

Российские учёные продемонстрировали единую резонансную полупроводниковую наноструктуру с высоким коэффициентом преломления металла и статическим электрическим полем, которое оптически генерируется и создается внутри этой системы.
Advanced Functional Materials (IF = 19)

Коллектив исследователей из ИВТЭ УрО РАН и УрФУ совместно с коллегами из Германии и Китая изучил протонную проводимость керамического материала BaSn0.8Y0.2O3−δ в широком диапазоне экспериментальных условий при помощи спектроскопии импеданса. Показано, что добавка CuO при спекании такой керамики приводит к появлению трёх различных процессов при протонном транспорте. Один обусловлен непосредственоо зернами, а два других, как предполагается, связаны с границами зерен в чистом виде, а также покрытых CuO.
Advanced Functional Materials (IF = 19)

Учёными из ФИЦ ПХФ и МХ РАН представлено фундаментальное исследование фотохимического поведения замещенных фуллеренов и предложен новый механизм их димеризации, в котором определяющую роль играют процессы с переносом заряда. Результаты открывают путь к уменьшению энергетических потерь в органической фотовольтаике.
Advanced Functional Materials (IF = 19)

Российские учёные изготовили плазмонную метаповерхность, состоящую из массива золотых наношишек при помощи одноступенчатой прямой лазерной печати и присоединили к ней квантовые точки CdTe. Таким образом стала возможна эффективная настройка эмиссионных свойств квантовых точек. Контролируемое формирование спектров излучения, избирательно усиливающее определенные диапазоны длин волн, достигалось через изменение геометрии плазмонных решеток благодаря эффекту Перселла.
21. Innovation and credit market deepening: Evidence from Russian region
Journal of Innovation and Knowledge (IF = 18.1)

Исследование показало, что увеличение кредитного рынка в российских регионах стимулирует инновации независимо от риска, и оказывает положительное влияние на экономический рост регионов и занятость.
22. Perovskite Nanowire Laser for Hydrogen Chloride Gas Sensing
ACS Nano (IF = 17.1)
Учёными из ИТМО и Североосетинского государственного университета разработан лазер на основе наностержней перовскита для детектирования газообразного HCl.
23. High-Frequency EPR and ENDOR Spectroscopy of Mn2+ Ions in CdSe/CdMnS Nanoplatelets
ACS Nano (IF = 17.1)
В данной статье при помощи высокочастотной спектроскопии ЭПР были детально изучены структура и динамика спина ионов Mn2+ в нанопластинках CdSe. Исследование показало, что такие ионы могут послужить пробами для исследования связывания лигандов с нанопластинами на атомарном разрешении.
ACS Nano (IF = 17.1)
Исслеодователи продемонстрировали контролируемое многофазное структурирование в одном кристалле перовскита. Для достижения эффекта был использован CsPbBr3, нанесенный на термоплазмонную метаповерхность TiN/Si, что позволило формировать одно-, двух- и трехфазные структуры по требованию при температуре выше комнатной. Такой подход открывает широкие перспективы применения динамически управляемых гетероструктур с интересными электронными и улучшенными оптическими свойствами.
25. Ultralow-noise Terahertz Detection by p–n Junctions in Gapped Bilayer Graphene
ACS Nano (IF = 17.1)
Учёные из МФТИ и Черноголовки изучили влияние электрически индуцированной запрещенной зоны на детектирование террагерцового излучения в двухслойном графене с p-n-переходом. В работе было показано, что при температурах ≈25 К чувствительность при ширине запрещенной зоны 20 МэВ в 3-20 раз больше, чем в случае отсутствия запрещённой зоны.
26. Magnetic Soft Robot for Minimally Invasive Urethral Catheter Biofilm Eradication
ACS Nano (IF = 17.1)
Учёные из ИТМО создали мягких магнитных нанороботов для минимально инвазивного, безопасного и эффективного удаления биопленки из уретральных катетеров. Разработка позволит продлить время ношения катетеров и эффективно бороться со связанными с загрязнением инфекциями.
27. Perovskite Microlaser Integration with Metasurface Supporting Topological Waveguiding
ACS Nano (IF = 17.1)
Исследователи из ИТМО показали, что перовскитные нано и микролазеры могут быть объединены с топологическими метаповерхностями. Обнаружено, что полученный материал демонстрирует эмиссию когерентного света, несмотря на наличие в структурах дефектов различной природы.
28. Mechanisms of inward transmembrane proton translocation
Nature Structural and Molecular Biology (IF = 16.8)

Совместно со специалистами из Германии и Испании российские учёные исследовали во всех основных состояниях функции и структуры светочувствительного бактериального протонного насоса — ксенородопсина из Bacillus coahuilensis. Разработанный подход, подразумевающий использование последовательной кристаллографии с временным разрешением на синхротронном источнике с субмиллисекундным разрешением для исследований родопсина, может быть применён и к другим объектам. Полученные результаты могут представлять интерес для оптогенетики, поскольку ксенородопсины являются единственными альтернативными инструментами для возбуждения нейронов.
29. SARS-CoV-2 escape from cytotoxic T cells during long-term COVID-19
Nature Communications (IF = 16.6)

SARS-CoV-2 эволюционирует у иммунокомпрометированных пациентов, изменяя свои свойства. Российские ученые выявили эволюцию SARS-CoV-2 с 40 изменениями в геноме у пациента. Мутации, включающие снижение связывания с иммуногенными антигенами, привели к потере 1% ответа эффекторных CD8 Т-клеток. Это указывает на важный вклад Т-клеток в эволюцию вируса.
30. Mode locking of hole spin coherences in CsPb(Cl, Br)3 perovskite nanocrystals
Nature Communications (IF = 16.6)

Исследование показало, что нанокристаллы перовскита галогенида свинца в матрице из фторфосфатного стекла могут блокировать спиновые моды во внешнем магнитном поле с ядерно-индуцированной фокусировкой частот. Разработанная теоретическая модель хорошо соответствует экспериментальным данным.
31. The architecture of transmembrane and cytoplasmic juxtamembrane regions of Toll-like receptors
Nature Communications (IF = 16.6)

Российские учёные обнаружили новый структурный элемент — цитоплазматическую гидрофобную юкстамембранную α-спираль, которая играет важную роль в активации рецептора TLR и соединяет трансмембранную и цитоплазматическую части белков.
32. Superscattering emerging from the physics of bound states in the continuum
Nature Communications (IF = 16.6)

Было исследовано рассеяние Ми от субволнового резонатора из диэлектрического материала с настроенными параметрами, обнаруживая механизм сверхрассеяния, связанный с сильной связью резонансных мод и описываемый физикой связанных состояний в континууме. Экспериментальные результаты подтвердили разработанную модель и указывают на новую стратегию усиления рассеяния от неэрмитовых систем.
Nature Communications (IF = 16.6)

Исследование деформации в атомных слоях ван-дер-ваальсовых материалов позволяет создавать управляемые однофотонные излучатели. Коллектив учёных провёл прецизионное исследование однофотонных излучающих участков в монослое WSe2, которое позволило определить природу однофотонной эмиссии.
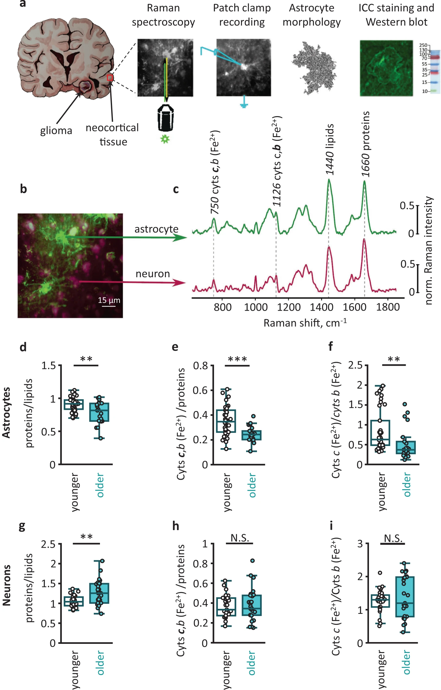
34. Mitochondrial malfunction and atrophy of astrocytes in the aged human cerebral cortex
Nature Communications (IF = 16.6)

Группа российских ученых нашла ранний маркер старения мозга. Им оказались астроциты — клетки мозга, которые обеспечивают нейроны питательными веществами и выводят ненужные.
35. Diversity of cortical activity changes beyond depression during Spreading Depolarizations
Nature Communications (IF = 16.6)

Ученые из Казанского федерального университета с зарубежными коллегами разработали методику, которая позволила заметить, что ткань коры головного мозга, которая все еще показывает активность на энцефалограмме, в действительности может уже страдать от необратимой гибели самых поверхностных слоев нейронов после инсульта или внутричерепного кровоизлияния. Полученные данные заставляют пересмотреть критерии и, возможно, практику наблюдения и лечения этого типа несчастных случаев.
Angewandte Chemie (IF = 16.6)

Учёными из НГУ и ИНХ СО РАН разработаны металлоорганические координационные полимеры, демонстрирующие интенсивную люминесценцию и позволяющие определять ионы железа, антибиотик офлоксацин и токсин госсипол в наномолярных концентрациях.
37. Lamellar Crystal Structure and Haldane Magnetism in NH4VPO4OH
Angewandte Chemie (IF = 16.6)

Российскими исследователями была синтезирована новая фаза NH4VPO4OH, обладающая ламеллярной кристаллической структурой и обладающая нестандартным спиновым поведением. Это редкое основное состояние было подтверждено с помощью ab initio расчетов.
Journal of Industrial Information Integration (IF = 15.7)

Российскими исследователями представлен многомерный подход к проблеме распределения ресурсов через призму интеграции промышленной информации в современную цифровую эпоху.
39. Interaction models for remaining useful lifetime estimation
Journal of Industrial Information Integration (IF = 15.7)

Предложена новая методология контроля состояния промышленных устройств по приборным показаниям их датчиков.
Journal of Industrial Information Integration (IF = 15.7)
Разработана алгоритмическая модель для проблемы стохастического своевременного прибытия с учетом многих факторов, влияющих на производительность интегрированных транспортных систем.
